
“钻石恒久远,一颗永流传”,这句20世纪最成功的广告语,将钻石的璀璨与爱情的不朽紧紧相连。钻石,以其独有的光彩和坚硬,成为了爱情和婚姻的象征,即使价格不菲,依然让人们趋之若鹜,渴望拥有。
而在河南东部,有一座名为柘城的小县城,近年来因为钻石而声名鹊起,甚至可以说是它“把钻石的价格打了下来”。
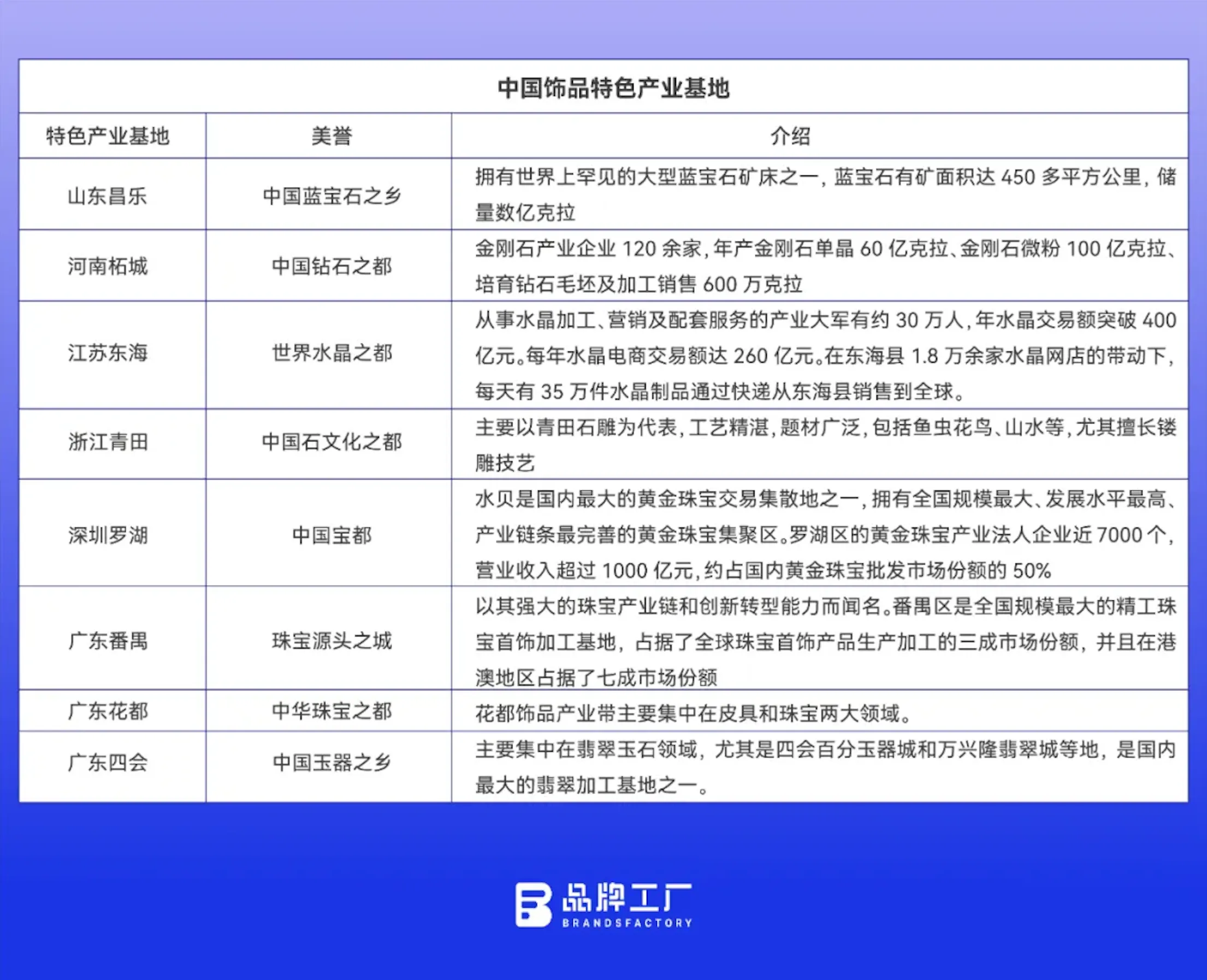
这里,金刚石微粉的年产量和出口量分别占据了全国的70%和50%,年产金刚石单晶60亿克拉、金刚石微粉100亿克拉、培育钻石毛坯及加工销售600万克拉,成为了名副其实的“钻石之都”。
培育钻石,以其价廉物美的优势,正逐渐成为珠宝界的新宠。中国不仅是全球最大培育钻石生产国,也是全球最大黄金生产国、全球最大淡水珍珠生产国,从中国出发,不少饰品品牌走向了海外市场。
中国饰品品牌出海,最早可以追溯到1990年宝庆银楼远销东南亚、欧美等地区,而饰品出海赛道,在近几年已经接近红海。
“饰品其实是入行门槛比较低的品类,因为投入成本低、用户群体大,可以说是新手的练习赛道,所以也成为了红海。但要真正做好,需要一定的设计和运营能力。”品牌出海行业观察人士Yvonne表示。
饰品,也是Shein看重的品类,早在2019年,Shein创始人许仰天就以个人名义,入股了饰品出海品牌Soufeel;在Shein平台化之后,也在大举招募饰品商家入驻。
2009年,许仰天带着团队做起了婚纱跨境电商生意,也是在这一年,Soufeel在英国推出。
2011年时,Soufeel通过独立站迅速布局欧洲市场,短短六个月销售额便突破了百万美元大关。随后,它将市场拓展到北美地区,创造了每26秒卖出一件商品的销售神话。2017年,Soufeel完成了B轮融资。
如今,Soufeel的年销售额已稳定在过亿人民币,并在欧美市场的基础上进一步拓展到东南亚,覆盖了全球150多个国家的两百多万用户。
令许多人惊讶的是,Soufeel起家于哈尔滨,这里的电商行业其实并不算发达。但其实,起家于“电商不发达”地区的饰品出海公司不在少数。
“早期的出海饰品独立站,主要依赖于买量,比如陕西西安,就有艾亚特(Maxine)、竹乐网络(Jeulia)等公司,也有不少饰品独立站在四川成都。”Yvonne向品牌工厂介绍到,“可以发现,西安的一些饰品独立站公司的注册地址甚至是在居民区里面,他们就是最早去玩站群、玩流量的玩家,饰品在中国国内有着很强的供应链,所以他们不需要压货,主要是通过一件代发。”

当然,更多的出海饰品品牌,来自广东。在广东的番禺、花都、四会,有着丰富的珠宝和饰品产业链,这三个地区分别被冠以“珠宝源头之城”、“中华珠宝之都”、“中国玉器之乡”的美誉。
供应链优势吸引着众多品牌的落地,就连Soufeel的主体公司,也从哈尔滨迈远电子商务有限公司,更改成了广州迈远电子商务有限公司。
在广东,有一家饰品公司值得关注,那就是旭平首饰。它不仅在国内市场做到了头部,同时也远销海外,在南美、东南亚尤为突出,TikTok上XUPing jewelry拥有几亿次的流量曝光。
旭平首饰的团队遍布全国,据了解,其工厂坐落在广西梧州,设计研发核心团队在广东中山、梅州的地区,而浙江的杭州、金华,黑龙江、吉林、云南等地,都有旭平首饰设计团队的身影。这些设计团队因地制宜,为不同市场量身打造独特的产品。
譬如吉林的设计团队,因距离韩国较近,所以专研面向韩国市场产品;而云南的设计团队,则深挖国风与民族风韵味。旭平首饰还针对不同的消费群体,设计了“TTM”、“晶晶”、“ML”等众多子品牌,分别走不同的产品线路。

饰品在跨境领域一直都是红海品类,产品同质化严重,价格战更是能让商家血本无归。差异化创新,就成为了关键。
珠宝饰品除了贩卖产品本身之外,还需要提供一种文化价值和情感牵绊。Soufeel的名称就是由“Souvenir(纪念品)”与“Feeling(情感)”两部分组成,它巧妙地将产品定位于“纪念日礼品”,网站上的大部分产品都支持DIY定制。
无论是生日、母亲节,或是结婚纪念日,消费者都可以自行设计主题,制作姓名吊坠、手链,或是将照片印在手链、吊坠、钱包、手表等物品上。正如其slogan所言:“For Every Memorable Day(为每一个值得纪念的日子)”。
这些定制化商品,在Soufeel上的单价集中在20-40美元,可以说非常亲民了,并且Soufeel会随着各种节日的到来,推出相应的折扣活动。据统计,该品牌的复购率已达到50%。
而iCEGIANT,则选择在饰品中融入了欧美地区流行的嘻哈潮流文化。它同样推出了私人定制服务,希望帮助消费者创造出“你能想象的任何潮流珠宝饰品”。
iCEGIANT的理念来源于北欧冰巨人的追梦和革新精神,其设计灵感吸纳了嘻哈圈内的音乐人、说唱新星、DJ、涂鸦以及街头篮球,将低调的极简主义与浮夸的街头文化结合。
目前iCEGIANT的业务重心在北美地区,同时也反向进入了国内市场,受到了部分明星艺人的喜爱。据称iCEGIANT的覆盖人数已达数百万以上。
数云睿翼解决方案总监尚奕辰早期也做过饰品出海创业项目,他告诉品牌工厂:“饰品出海就是要做出差异化,我们在婚戒这一块,从莫桑钻入手,这类饰品在海外的售价高,但国内广西梧州的价格优势很明显。另外就是设计方面要有特色,比如我们做一些生辰、星座主题的饰品。”
西安的Maxine就专注于订婚戒指、结婚戒指等品类,以莫桑石、Sona仿真钻等作为原材料,主打物美价廉。

在材质上打出差异化的,还有广东卡轮饰品,其品牌名为Kalen。这是一家始创于2008年的工贸一体企业,总部位于东莞市虎门镇,生产的手链、项链、戒指、耳环、吊坠等产品,材质都是钛钢的,主打休闲、时尚、个性化。
从卡轮饰品官网来看,卡轮主做B2B生意,接受混合订单,没有最低起订量,100美元就能包邮,还支持OEM/ODM,60天内都可以保修。其官网显示,公司拥有超过10万种款式的商品,通常每半个月就会上新款。目前已经与100多个国家大小客人有生意来往,每月有10000多名客户从卡轮饰品的官网进行采购。
GO2BOHO则选择切入手工珠宝赛道,致力于通过熟练的手工生产高品质、独特且富有创意的珠宝首饰。该公司成立于2016年,其手工珠宝加工厂坐落于佛山。
也有品牌选择给饰品添加更多功能,如北京心有灵犀科技旗下智能珠宝品牌totwoo,就打造了名为“心有灵犀”的功能,情侣一方在App中点击“发送”,另一方佩戴的首饰就会震动并闪光。
在饰品出海领域,还有一家公司比较特殊,就是杭州旎浩科技。
旎浩科技的创始人叫谢军,2013年,旎浩科技的前身深圳爱丽某某饰品有限公司成立。彼时,谢军和许仰天一样,都做着婚纱出口的生意,但随着海外相关政策的变动,谢军顺势结束了婚纱生意,在20某年带领团队来到浙江义乌,做起了饰品批发的生意。
到2019年时,谢军带了2个技术伙伴来到杭州,重新梳理公司战略,从自己做批发转为做饰品平台,帮助小B客户做生意,致力于成为“跨境版的1688”。
而今,旎浩科技已经成长为了全球跨境电商供应链平台,提供一站式批发珠宝和配饰,平台上有20多万种饰品。如Shein一般,旎浩科技也启动了全托管业务。饰品之外,服饰配件、女装、泳衣、包包、鞋子、帽子、围巾、眼镜等品类均是热招类目。
“饰品是天然适合独立站的。”Yvonne告诉品牌工厂。
一方面,饰品竞争激烈,产品的同质化非常明显,在平台上其实难以与竞品拉开区别;这个时候就需要远离平台竞争,通过独立站,展示更多的品牌故事和品牌调性,来获得消费者认可,同时饰品作为装饰性产品,更适合以图片、视频等形式展示调性。
另一方面,饰品的利润空间比较高,尤其是高端品牌,就给卖家留出了足够的空间去做投流。
最初,尚奕辰的饰品从亚马逊起步,但很快就发现平台内流量很珍贵,需要不断投流细化才能获得有效回报,于是他便慢慢转向了独立站的运营。“初期我们投流的ROI是没法打平的,后来我们发现EDM,可以把客户整个生命周期挖掘出来,比如同一个客户,如果对品牌有一定的粘性,可能在母亲节、圣诞节等节日都会回来回购。
初期投流浪费的这些钱我们就在后面慢慢赚回来了,ROI从最开始的1: 2、1: 3,提高到了1: 10。”尚奕辰说。
经营独立站,流量就成了关键。尚奕辰表示,饰品独立站的客单价决定投流时要往哪个方向去操作,“客单价高的情况下,可以选择先投流来引入流量,再通过EDM进行个性化营销。邮件营销其实是用户忠诚度管理的一部分,对于品牌建设很有效果。”
节点营销也是非常重要的。在母亲节、圣诞节等节日,许多饰品品牌都会推出相应的系列饰品,这样的系列饰品需要配合节点营销来进行宣传,“一般需要提前3-6个月决定营销节奏,例如是否要做活动,在什么节点发送产品信息,什么时候给到哪些人群折扣。有时也会有另一种玩法,比如趁着节日大促针对现存产品,做去库存的操作。”
饰品行业流行趋势变化快,不同的季节不同单词的搜索量也会不一样,特别是涉及到一些生辰、星座之类的,每个月都会有一些变化,所以需要在不同的时期优化不同的词。“饰品独立站在做SEO优化的时候,需要做搜索词组合,比如需要买品牌词,还要针对产品本身搭配一些高转化的词。我们会建议性价比更高的关键词组合,最佳比例的长短尾词搭配,可以为维护网站自然流奠定坚实的基础,长远带来的价值远大于SEO所花费的成本。”
在SEO优化方面,Soufeel早期起量的秘诀就是蹭知名品牌潘多拉的流量,不仅在设计风格上借鉴潘多拉,营销宣传时也会把“潘多拉风格”作为关键点。
在社交媒体上,尤其是Facebook、Instagram上,Soufeel通过积极经营已经积累了近百万粉丝。从similarweb的数据来看,Soufeel的流量来源中,直接访问量占比达67.76%,说明该品牌已经建立了一批忠实的拥趸;来自社交媒体的流量占比约为10.78%,排在第二,主要来自Facebook。
红人营销也是饰品出海品牌运营的关键。Soufeel独立站上有专门的红人合作渠道,写着大大的“每月免费获取Soufeel新品”,要求红人的社交媒体账号至少有10000名粉丝,并且收到商品后的14天内为Soufeel产品拍照或录像,并发布到社交媒体上。
据statista预测,2024年全球珠宝市场的收入预计将达到3109亿美元,并在2024-2028年间保持3.53%的复合年增长率 。尽管饰品行业市场广阔,但竞争相对激烈,想要脱颖而出,出海品牌需要在运营方面下些功夫。


以上页面图片或视频涉及AI辅助生成元素
公司地址:深圳市龙岗区雅宝路1号星河双子塔西塔16楼1605、1606A
© 2026 商线科技(深圳)有限公司 版权所有|粤ICP备19063454号